Engineering Solutions
The only solution for your needs.
ANA SAYFA
TEKNOLOJİLER
HİZMETLER
İLETİŞİM
HAKKINDA
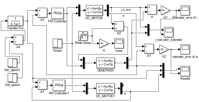
Simülasyon Teknolojileri
Loading Comments...
Write a Comment...
Email (Required)
Name (Required)
Website
Engineering Solutions
Sign up
Log in
Copy shortlink
Report this content
Manage subscriptions